首页
必威betway中文版入口
考试院
院领导
处室及代管单位
院徽
必威官方登录首页网站
高考、艺体
成人高考
自学考试
Betway必威App体育
BetWay88体育平台
betway必威
Betway·必威(西汉姆联)唯一官方网站
服务指南
高考成绩证书办理流程
自考成绩证书办理流程
Betway必威手机版
市州机构导航
betway88必威东盟体育
betway88必威东盟体育
财务信息
联系我们
通讯地址
院长信箱
信访咨询电话
处室及代管单位联系电话
监督举报电话
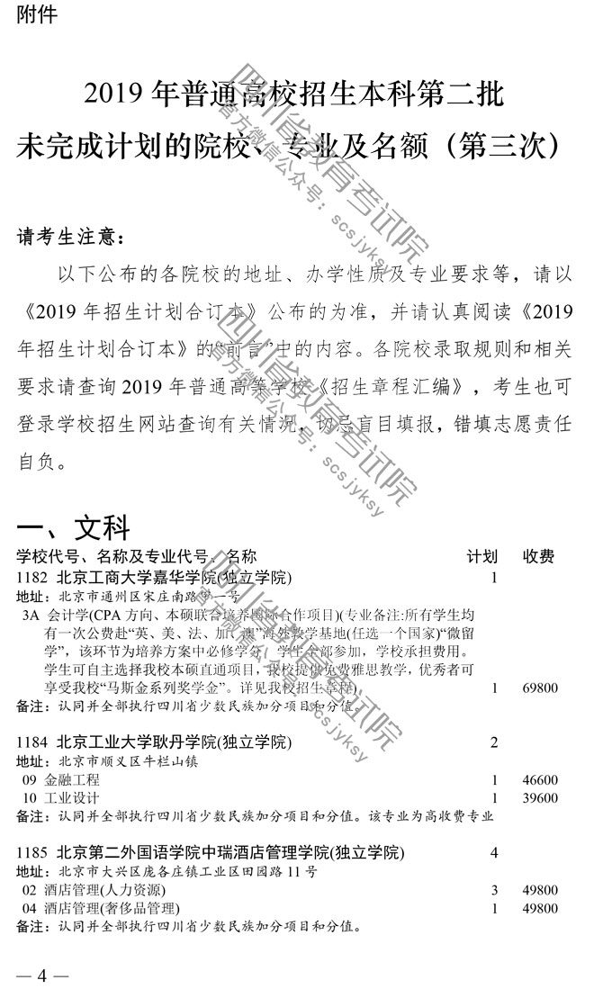
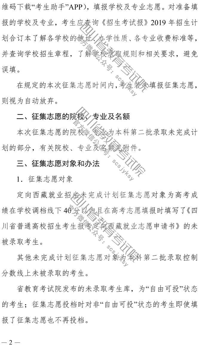
关于普通高校本科第二批录取未完成计划院校第三次征集志愿的通知
日期:2019/8/4 21:22:02 | 来源:Betway体育登陆
分享到:
更多
热门信息
Betway体育登陆2024年下半年中小学教师资格考试 (笔试)报名公告
四川省2024年普通高校招生本科艺术类综合成绩、体育类专业成绩分段统计表
关于专科批征集志愿的通知(含理科计划)
四川省高等教育自学考试2024年10月(242次)考试课表、课程简表
关于做好我省2024年普通高校专科层次补录志愿填报工作的通知
关于专科批征集志愿的通知(含文科计划)
四川省高等教育自学考试新生注册及课程报考系统操作指南
四川省2024年9月全国计算机等级考试(NCRE)报考公告
微信公众号
关注招考
BetWay必威官方网站