关于本科第一批未完成计划院校第二次征集志愿的通知
各市(州)招考机构:
我省今年普通高校招生本科第一批录取院校第一次征集志愿投档后,尚有部分院校招生计划未能完成。根据教育部和我省有关规定,按照招生“阳光工程”的要求,决定对未完成计划实行公开征集志愿。现将征集志愿的有关事宜通知如下:
一、征集志愿要求
(一)征集时间
本次征集志愿时间为8月25日19:00—26日14:00。
(二)征集对象
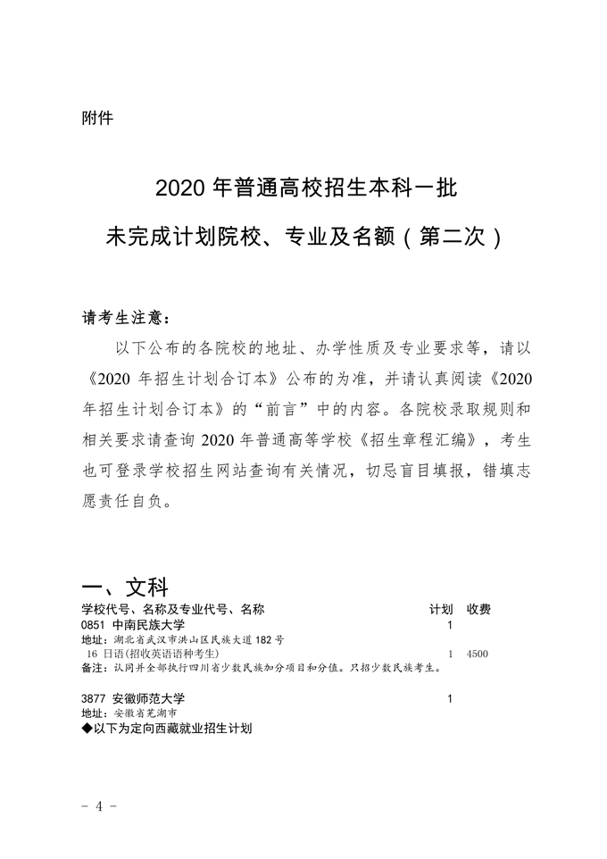
1.定向西藏就业招生未完成计划征集志愿对象为高考成绩在学校调档线下40分以内且在第一次志愿填报时填写了《四川省普通高校招生考生报考定向西藏就业志愿申请书》的未被录取考生。
2.民族班招生未完成计划征集志愿对象为高考成绩在学校调档线下40分以内的未被录取少数民族考生。
3.其他未完成计划征集志愿对象为本科第一批录取控制分数线上未被录取的考生。
省教育考试院发布的未录取考生库,为“自由可投”状态的考生;征集志愿投档时对不是“自由可投”状态的考生即使填报了征集志愿也不再投档。
(三)征集计划
本次征集志愿的院校、专业及名额见附件。
(四)志愿设置
本次征集志愿设置两组志愿,第一组设6个平行的学校志愿,每个学校志愿内设置6个专业志愿,以及愿否服从专业调配选项;第二组设1个学校志愿,每个学校志愿内设置6个专业志愿,以及愿否服从专业调配选项。
(五)志愿填报
符合条件的考生应在规定时间内登录征集志愿填报网址https://zj.sceea.cn,或使用省教育考试院“考生助手”手机客户端(可在Betway体育登陆门户网站m.dye-commerce.com上扫描二维码下载“考生助手”APP),填报征集志愿学校及专业志愿。
(六)投档模式
本次征集志愿按“位次优先、遵循志愿、一轮投档”的办法投档第一组志愿;第一组志愿录取未满额,再按“根据志愿,从高分到低分,按比例投档”的办法投档第二组志愿。
本次征集志愿在深贫县帮扶专项计划第二次征集志愿投档后投档,供学校审录。
二、填报注意事项
(一)在填报征集志愿时,考生应按公布的征集志愿计划核准拟填报院校、专业代号及名称。
(二)考生要结合《普通高等学校招生体检工作指导意见》和拟填报院校招生章程,规避自身未达到有身体条件、单科成绩等要求的专业。
(三)考生填报征集志愿后,可重新登录,查看确认所填报的院校与专业信息,并保存成功。
(四)在省教育考试院规定的本次征集志愿时间内,考生若未填报征集志愿,则视为自动放弃。
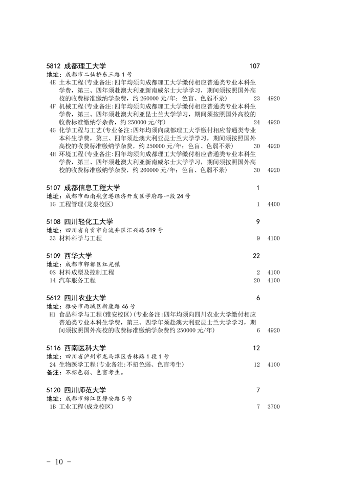
附件:2020年普通高校招生本科第一批未完成计划院校、专业及名额(第二次)
Betway体育登陆
2020年8月25日








关注招考