四川省2021年9月全国计算机等级考试(NCRE)报考通告
根据教育部考试中心统一安排, 现将我省2021年9月全国计算机等级考试有关报考事宜通告如下。
一、报名条件
考生不受年龄、职业、民族、种族和受教育程度等的限制,均可根据自己学习情况和实际能力选考相应的级别和科目。
二、考试时间
2021年9月25日至9月27日。
三、报名时间
2021年6月22日14:00至6月28日17:00。
四、报名网址
网报地址:https://ncre-bm.neea.cn/。
五、缴费事宜
按“川发改价格〔2017〕467号”文件有关规定,我省全国计算机等级考试报名收费标准为一至三级80元/人,四级100元/人。一旦缴费成功,报名信息将无法更改,如有差错,由考生本人负责。
六、报名流程及注意事项
考生通过报名系统完成用户注册、信息填报、选择考点、选择报考科目、上传照片、网上缴费等报名程序。考生可查询各考点的考试科目、限报科次、限报人数等相关信息,根据本人情况选择考点报考。报名时间截止后,报名系统将自动关闭。
报名所使用的浏览器:建议使用谷歌、火狐或IE浏览器,尽量不使用360浏览器。在报名过程中,如果遇到上传照片或缴费有困难,可以在工作时间电话咨询所报考点(考点电话号码见本通告“九、四川省NCRE考点信息”)。报名前请准备好电子照片。电子照片要求为近期正面免冠、脸部清晰、包括双耳的完全头部标准证件彩色照片,文件大小在20KB到200KB之间,文件格式为jpg格式。
七、考试成绩与证书
考试成绩等级共分优秀、良好、及格、不及格四等,90-100分为优秀、80-89分为良好、60-79分为及格、0-59分为不及格;教育部考试中心将以等级形式公布考试结果。
NCRE所有级别证书均无时效限制。一至三级证书获得条件:单科合格即可获证。四级证书获得条件:通过四级科目的考试,并已经(或同时)获得三级相关证书。合格证书在所报考考点领取,领取时间等具体事宜请咨询考点。
八、NCRE科目设置证书体系、大纲目录、教程目录
NCRE级别科目设置及证书体系(2021年版)


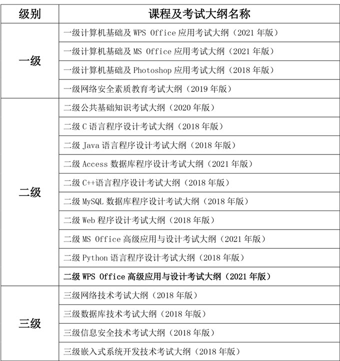
2021年全国计算机等级考试考试大纲目录

2021年全国计算机等级考试教程目录


九、四川省NCRE考点信息






Betway体育登陆
2021年6月4日
|
|
关注招考